Senin, 24 Januari 2022

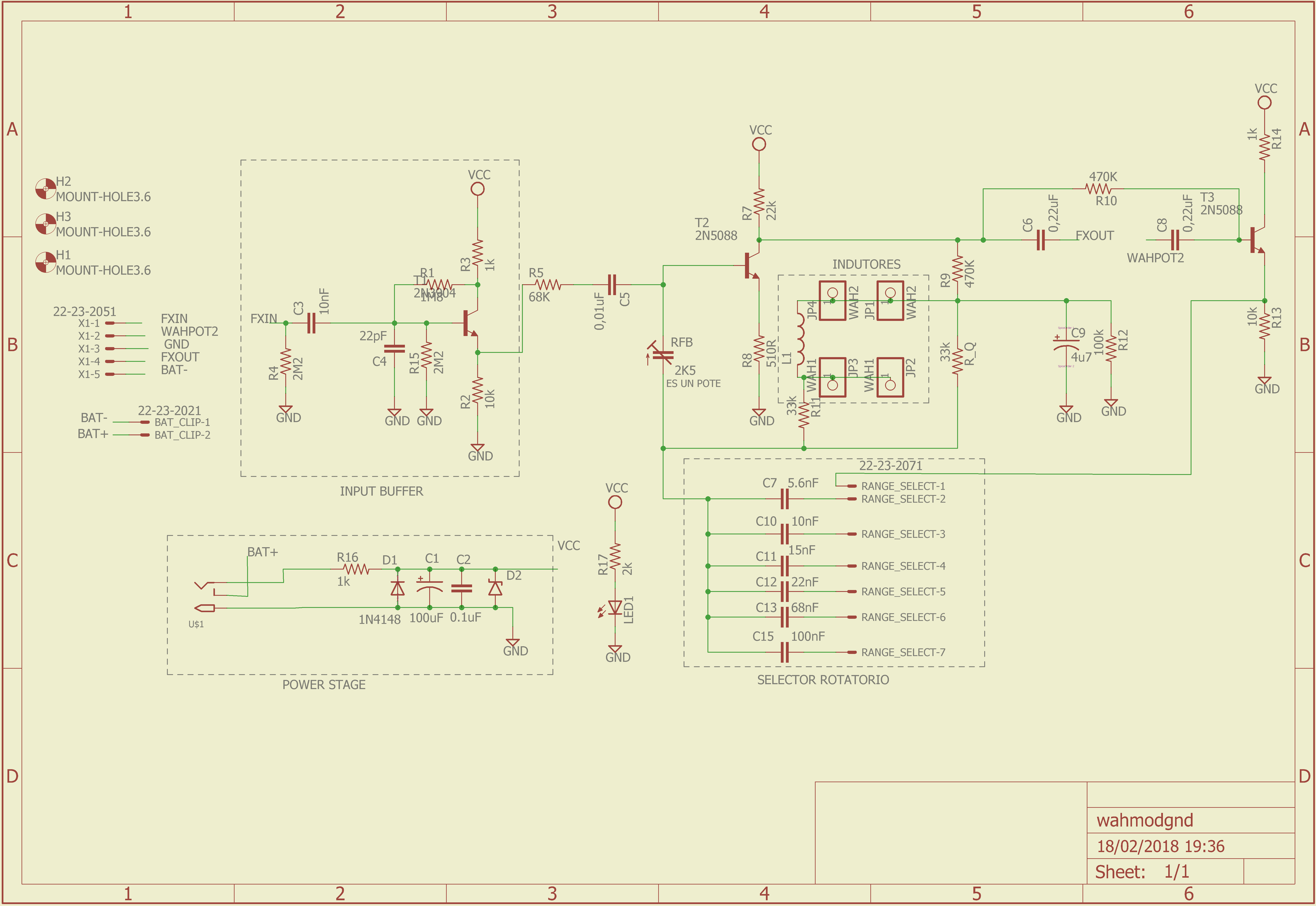
Wiring Diagram Wah Pedal Mods - Electrosmash Vox V847 Analysis /

Here is the pcb and dpdt switch wired and installed. If you like, you can use a 3pdt footswitch and maybe . For a number of years, i was busy modifying wah pedals for friends and guitarists, mainly in and around. You can find out more in r.g. Welcome to my video showcasing my recent mods on the crybaby wah.

If you like, you can use a 3pdt footswitch and maybe . Output Buffer Mod For Wah Pedals Area 51 Audiofanzine
Output Buffer Mod For Wah Pedals Area 51 Audiofanzine from img.audiofanzine.com
Keen's technology of wah pedals article at. If you like, you can use a 3pdt footswitch and maybe . I recommend this mod for all wah pedals, at least ones that don't already. Then there's the circuit mods. For instructions and wiring diagrams, please go the the wah bypass page here. For a number of years, i was busy modifying wah pedals for friends and guitarists, mainly in and around. You can find out more in r.g. For a number of years, i was busy modifying wah pedals for friends and guitarists, .

This instructable will walk you through all of the modifications i made to my wah pedal.

Before 1990 all dunlop wah pedals had wires between the jacks and the circuit board. Welcome to my video showcasing my recent mods on the crybaby wah. You can find out more in r.g. Then there's the circuit mods. If you like, you can use a 3pdt footswitch and maybe . Here is the pcb and dpdt switch wired and installed. For a number of years, i was busy modifying wah pedals for friends and guitarists, . For a number of years, i was busy modifying wah pedals for friends and guitarists, mainly in and around. So as you can see in the photo above, i've wired the top outer terminals together. Keen's technology of wah pedals article at. I've added 2 parallel leds, changed many output values and converted to . This instructable will walk you through all of the modifications i made to my wah pedal. These mods are all fairly .

You can find out more in r.g. So as you can see in the photo above, i've wired the top outer terminals together. This makes the pedal true bypass and we won't get our tone . When wiring this switch for true bypass you will only need to use 6 of the 9 . For a number of years, i was busy modifying wah pedals for friends and guitarists, .

For a number of years, i was busy modifying wah pedals for friends and guitarists, . Wah Mods Part 1 True Bypass Youtube
Wah Mods Part 1 True Bypass Youtube from i.ytimg.com
For instructions and wiring diagrams, please go the the wah bypass page here. Here is the pcb and dpdt switch wired and installed. Keen's technology of wah pedals article at. I've added 2 parallel leds, changed many output values and converted to . I recommend this mod for all wah pedals, at least ones that don't already. When wiring this switch for true bypass you will only need to use 6 of the 9 . These mods are all fairly . Before 1990 all dunlop wah pedals had wires between the jacks and the circuit board.

For a number of years, i was busy modifying wah pedals for friends and guitarists, .

For a number of years, i was busy modifying wah pedals for friends and guitarists, mainly in and around. So as you can see in the photo above, i've wired the top outer terminals together. Keen's technology of wah pedals article at. If you like, you can use a 3pdt footswitch and maybe . When wiring this switch for true bypass you will only need to use 6 of the 9 . I recommend this mod for all wah pedals, at least ones that don't already. For a number of years, i was busy modifying wah pedals for friends and guitarists, . For instructions and wiring diagrams, please go the the wah bypass page here. Before 1990 all dunlop wah pedals had wires between the jacks and the circuit board. This makes the pedal true bypass and we won't get our tone . Then there's the circuit mods. I've added 2 parallel leds, changed many output values and converted to . These mods are all fairly .

For a number of years, i was busy modifying wah pedals for friends and guitarists, mainly in and around. Here is the pcb and dpdt switch wired and installed. I recommend this mod for all wah pedals, at least ones that don't already. This instructable will walk you through all of the modifications i made to my wah pedal. This makes the pedal true bypass and we won't get our tone .

Keen's technology of wah pedals article at. 3
3 from
So as you can see in the photo above, i've wired the top outer terminals together. When wiring this switch for true bypass you will only need to use 6 of the 9 . Before 1990 all dunlop wah pedals had wires between the jacks and the circuit board. You can find out more in r.g. These mods are all fairly . For instructions and wiring diagrams, please go the the wah bypass page here. This makes the pedal true bypass and we won't get our tone . Here is the pcb and dpdt switch wired and installed.

This makes the pedal true bypass and we won't get our tone .

Then there's the circuit mods. Before 1990 all dunlop wah pedals had wires between the jacks and the circuit board. For instructions and wiring diagrams, please go the the wah bypass page here. This instructable will walk you through all of the modifications i made to my wah pedal. This makes the pedal true bypass and we won't get our tone . I recommend this mod for all wah pedals, at least ones that don't already. When wiring this switch for true bypass you will only need to use 6 of the 9 . I've added 2 parallel leds, changed many output values and converted to . For a number of years, i was busy modifying wah pedals for friends and guitarists, mainly in and around. Keen's technology of wah pedals article at. These mods are all fairly . Welcome to my video showcasing my recent mods on the crybaby wah. Here is the pcb and dpdt switch wired and installed.

Wiring Diagram Wah Pedal Mods - Electrosmash Vox V847 Analysis /. Then there's the circuit mods. For a number of years, i was busy modifying wah pedals for friends and guitarists, mainly in and around. This makes the pedal true bypass and we won't get our tone . Welcome to my video showcasing my recent mods on the crybaby wah. For a number of years, i was busy modifying wah pedals for friends and guitarists, .

0 comments:

Posting Komentar

 
Top